尊龙凯时·人生就是搏(中国区)官方网站尊龙凯时

  • DESCRIPTION

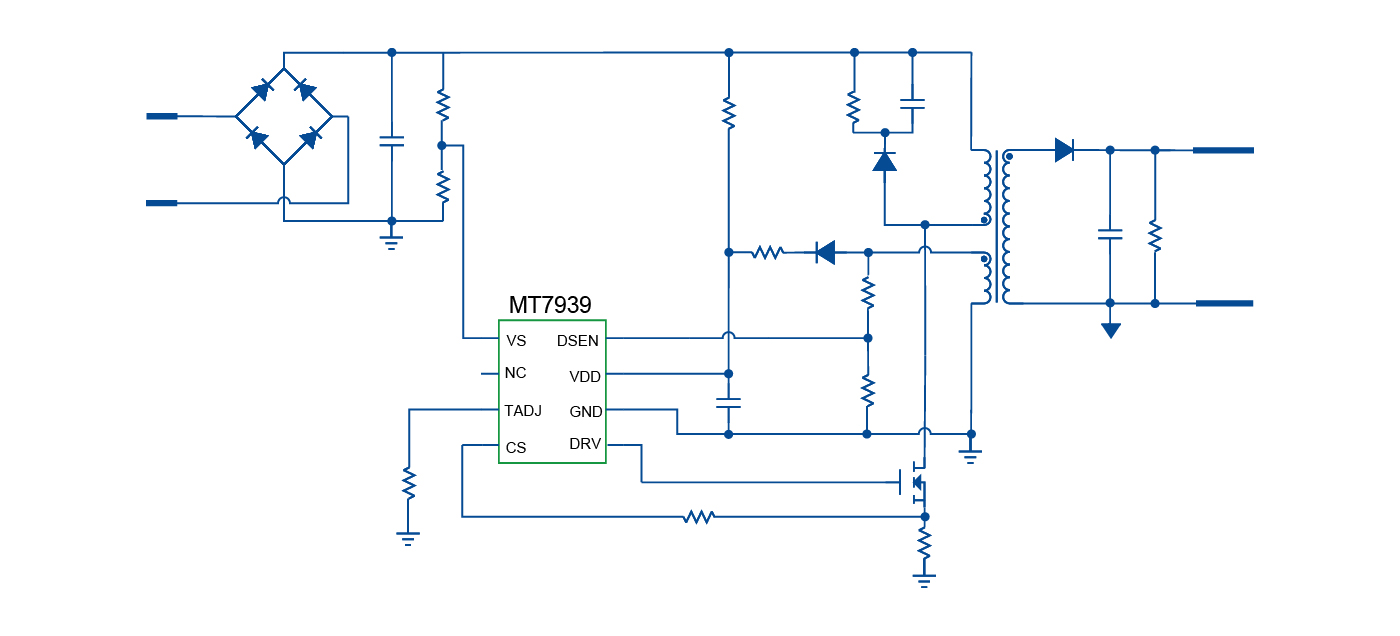
    MT7939 is a single-stage, primary side control AC-DC LED driver with active power factor correction. MT7939 integrates on-chip PFC circuit which operates under critical conduction mode (CRM) to achieve high power factor and reduces the power MOSFET switching loss. With innovative control technique, precision LED current is achieved without secondary side sense and feedback circuit including opto-coupler.

    MT7939 provides various protections, such as input over/under-voltage protection, over-current protection (OCP), output over-voltage protection (OVP), short-circuit protection (SCP) and over-temperature regulation (OTR), etc., to improve system reliability. Moreover, MT7939 is designed with thermal regulation setting pin TADJ, which allows flexible setting of the thermal regulation threshold by connecting an external resistor to ground.

  • FEATURES
    • Single-stage active PFC for high power factor

    • Internal integrator (no external COMP capacitor)

    • Internal THD compensation circuit

    • Internal line regulation

    • Primary side control saving opto-coupler

    • High precision LED current (±5%)

    • Operates under CRM

    • Cycle-by-cycle current limiting

    • Various protections with self-recovery:Input over/under voltage protection,Over current protection,Output over-voltage/open-circuit protection,Short circuit protection

    • Flexibly set thermal regulation threshold through TADJ

    • Power on soft-start

    • Available in SOP8 packages

APPLICATIONS
  • AC/DC LED driver applications

  • Signal, decorative LED lighting and street light

  • E27/PAR30/PAR38/GU10 etc.LED lamp

  • LED fluorescent lamp

  • qudongxinpiandianyuanqudongxilie1400636pxMT7939.jpg
尊龙凯时