尊龙凯时·人生就是搏(中国区)官方网站尊龙凯时

  • DESCRIPTION

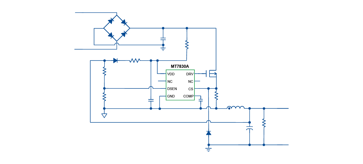
    MT7830A is a high-PF, non-isolated LED Driver IC. The floating-ground, high-side BUCK topology makes full wave detection possible, with good line and load regulation. The chip works under Quasi-Resonant mode (QRM) mode, which improves both of efficiency and EMI performance.

    Various protections such as Over-voltage protection (OVP), Over-current protection (OCP), Over-temperature protection (OTP) etc., are embedded in chip to improve reliability.

    The driving capability of MT7830A is designed to be insensitive to VDD voltage using innovative control technique which greatly improves EMI performance greatly.

  • FEATURES
    • Single-stage active power factor correction (PFC > 0.90)

    • High accurate LED current (±3%)

    • Good Line and Load Regulation (±2%)

    • Operates under QRM

    • Embedded with various protection schemes

    • Power-on soft-start

    • Available in SOP8 package

APPLICATIONS
  • E27/PAR30/PAR38/GU10 lamp

  • T8/T10 LED tube

  • Other LED lighting applications

  • qudongxinpiandianyuanqudongxilie1400636pxMT7830A.jpg
尊龙凯时